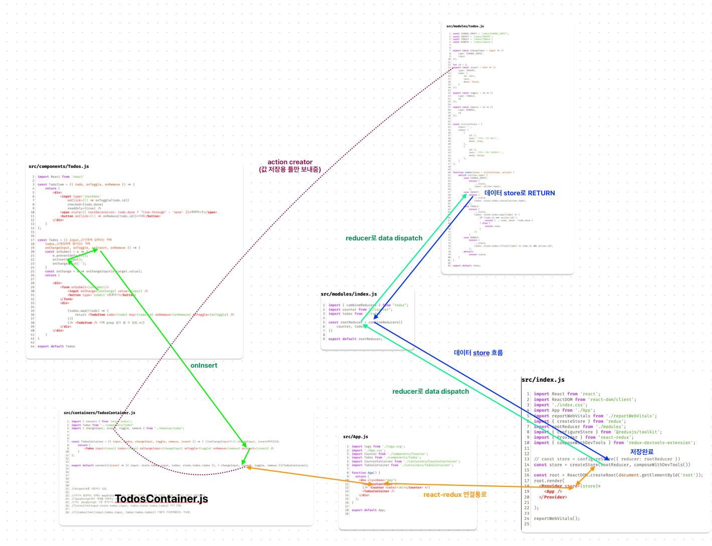
redux의 기본버전의 데이터 흐름을 이해해야
toolkit을 쓰던 미들웨어를 쓰던 이해가 갈것 같아서
클론을 해봐도 머리에 안들어와서
표로 만들어 보았다.

여기서 todosContainer.js는 connect함수가 아닌 useDispatch, useSelector를 사용하면 없어도 되고 한단계 단순해지지만,
그럴경우 dispatch를 사용하는 함수를 useCallback으로 감싸주고,
해당 부모 컨테이너가 리랜더링될 경우, props가 바뀌지 않아도 리렌더링이 되므로, 해당 컴포넌트를 React.memo로 감싸주어야 한다.
작성중..